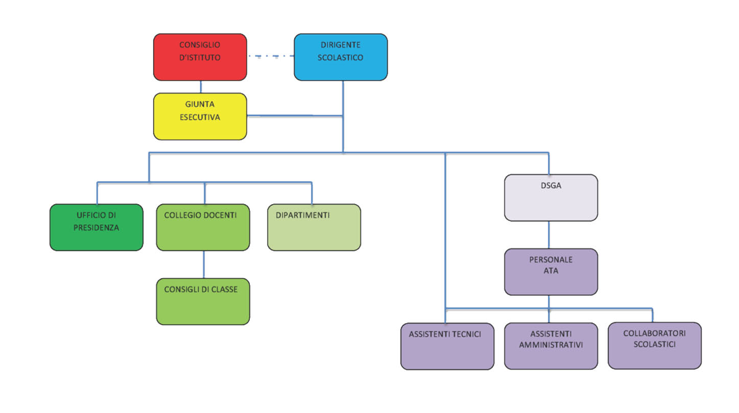
L’ORGANIGRAMMA ci consente di descrivere l’organizzazione della nostra complessa dell’Istituzione Scolastica dove i soggetti e gli organismi operano in modo collaborativo e condiviso pur ricoprendo differenti ruoli e livelli di responsabilità gestionale con l’unica finalità di garantire un servizio scolastico di qualità.





